编者按:本文来自微信公众号“亲子商业志”(ID:qinzisyz),作者青籽研究院。36氪经授权转载。
行业研究
用新兴技术、方法论和价值观重构传统行业,构建新商业形态,已成为中国当前经济最大的亮点和增长动力。相较于大众消费领域,互联网在医疗行业的渗透率相对较低,家庭医疗健康产业在相当长时间内仍以政策、资源导向为主。
伴随着医改的深入,医疗SaaS作为一种标准化产品,从技术和业务两个层面为医疗机构进行了深度赋能,释放出基层医疗的活力。
由于基层医疗机构和家庭触点的医疗需求极为分散、又非常庞大,解决影响基层诊所核心可持续运营能力——包括品牌建设、人才队伍、信息化水平、新技术引入等要素的使命,落到了SaaS服务系统上。
在资金和成本投入上,基层医疗和民营医疗机构无力自建IT技术支撑部门和信息团队,同时也缺乏长期维护的成本能力。正是基于SaaS在第三方服务能力和成本优化上的优势,许多非公医疗机构开始选择SaaS系统改善其运营和管理模式。
目前,相较于中大型医院搭建的HIS系统(即医院管理信息系统)而言,我国基层医疗SaaS管理系统仍然处于开拓阶段。
医疗SaaS现状
在已发布的《教育SaaS 眼前的苟且和远方》一文中,《亲子商业志》(微信公众号ID:qinzisyz)已介绍过云计算服务系统的三种主要类型:IaaS层(Infrastructure as aService,基础架构即服务)、PaaS层(Platform as a Service,平台即服务)、SaaS层(软件即服务),这三者在类型、服务渗透能力和深度上存在差异,并依次升高构成整个云计算链条。
大型公立医疗机构,在外部管理和内部信息化整合上有长足进步,HIS管理服务在北上广等一线城市已经落地。但在民营医疗领域,基层诊所和社区化产品集中度和规模化程度低,B端业务培训、C端品牌营销推广,以及最关键的获客导流都面临着重重挑战。
医疗SaaS机构的进入可以将中小企业的内部管理问题和外部营销、推广、获客等诸多问题打包解决,一揽子方案也成为了许多创业企业的选择之一。
具体而言,目前行业内的SaaS服务商可以对诊所等基层医疗机构提供的服务有:培训、品牌推广和宣传、精准的客户导流、信息化解决方案、专业认证评审、医疗支持、金融服务支持等,在助力诊所完善基础设施,提升医疗质量与管理水平、降低运营成本、提高诊疗效率,增强居民就医体验等方面都可以带来显著的专业提升。
主流产品模式
技术对医疗的支持主要体现在三个方面:替代重复、低价值工作;辅助提升医疗技术水平;防范医疗相关风险。
由于医疗机构的特性及其业务呈现出具体领域和环节上的分野,典型产品模式包括针对患者获客导流、医院患者信息互通、支付金融通道、品牌运营推广等。
1. 综合SaaS管理服务系统
除了利用整合信息能力解决企业运营管理效率外,透过庞大的用户基本盘来打通关联服务,成为了许多巨头切入以来SaaS赛道的重要手段,大企业往往可凭借自身优越的规模优势占据领先地位。
在众多玩家的不同玩法中,目前拥有全国城镇诊所20%(约4万家)上线率、云诊所使用数量超过12000家的平安集团旗下“平安万家医疗”在切入方式、解决痛点方面较为典型,利用其诊所SaaS平台连接信息系统、认证标准及营销、产品、商业保险等体系化服务,打开了诊所转型升级的入口。
万家医疗此前以9.8亿元的价格“卖身”平安好医生,依托平安好医生以及平安集团的巨大优势,产品得以快速渗透进基层大量的诊所机构当中。

平安万家医疗在业务层面的打法是——平台+标准双向赋能,划定基层医疗提升路径,遵循基础运营、市场开拓及资源对接三方面逻辑:
-
基础运营
平安万家医疗构建了基层医疗网络平台,中医、全科、齿科专科化,多端(iPad、手机、PC等)融合操作,掌上诊所等精益运营功能持续优化诊所运营。此外,平安万家医疗与国际联合委员会(JCI)、DNV GL医疗集团联合研发基于国际标准的中国基层医疗机构认证标准体系——万家认证标准,从7个方面评价诊所综合素质,推动基层医疗朝着标准化、现代化、规范化的方向进化。
-
市场开拓
引流方面,平安万家医疗整合平台资源为诊所提供包括上线展示、品牌营销等功能,万家方面曾自我形容它为医疗版的“大众点评”。留存上,仿照市场化运作机制,平安万家医疗推出了SCRM客服体系,以微信、万家APP等移动社交工具为依托,实现诊所对患者的一对一管理、在线咨询沟通、诊前诊后提醒服务等,通过SCRM为诊所打造互联网优质品牌与口碑。通过“引进来”和“留得住”,“平安万家医疗“打破了基层医疗经营的固有思路,同时解决盈利和信任两个痛点。
-
资源对接
目前平安集团旗下的金融、医疗和商保产品已与平安万家医疗“无缝对接”,在未来将依次衍生出更多业务模式。可见,对行业内的医疗SaaS而言,如何利用好自身或投资方已有的资源、背景,也是增强竞争力必须思考的问题。
此外,平安万家医疗还推出了万家快诊模式,已经签约上千家药店。与目前市场上的“互联网+药店”主要是通过远程医疗问诊,来解决处方的模式不同,平安万家的“快诊模式”是帮连锁药店提供一个线下的医疗服务体系。
2. 同时面向B&C端,打造双向回路
“岚时科技”对标的细分赛道是风口上的消费医疗赛道。相比公立医院,私立医疗的服务属性更强,患者的重复消费属性也更强。岚时科技为医疗机构提供一站式解决方案,包括增长技术、商业智能、运营标准化输出等,致力与消费医疗行业产品搭建伙伴型关系。与业内其他产品只聚焦SaaS不同的是,在岚时科技看来,非公医疗机构和患者两方都有需求,同时解决两方的痛点才能形成闭环,因此该公司采用了To B-To C+To C-To B的双向模式。

3.专注重度垂直专科医疗
齿科和医美抗衰是当下医疗SaaS扎堆的热门板块。
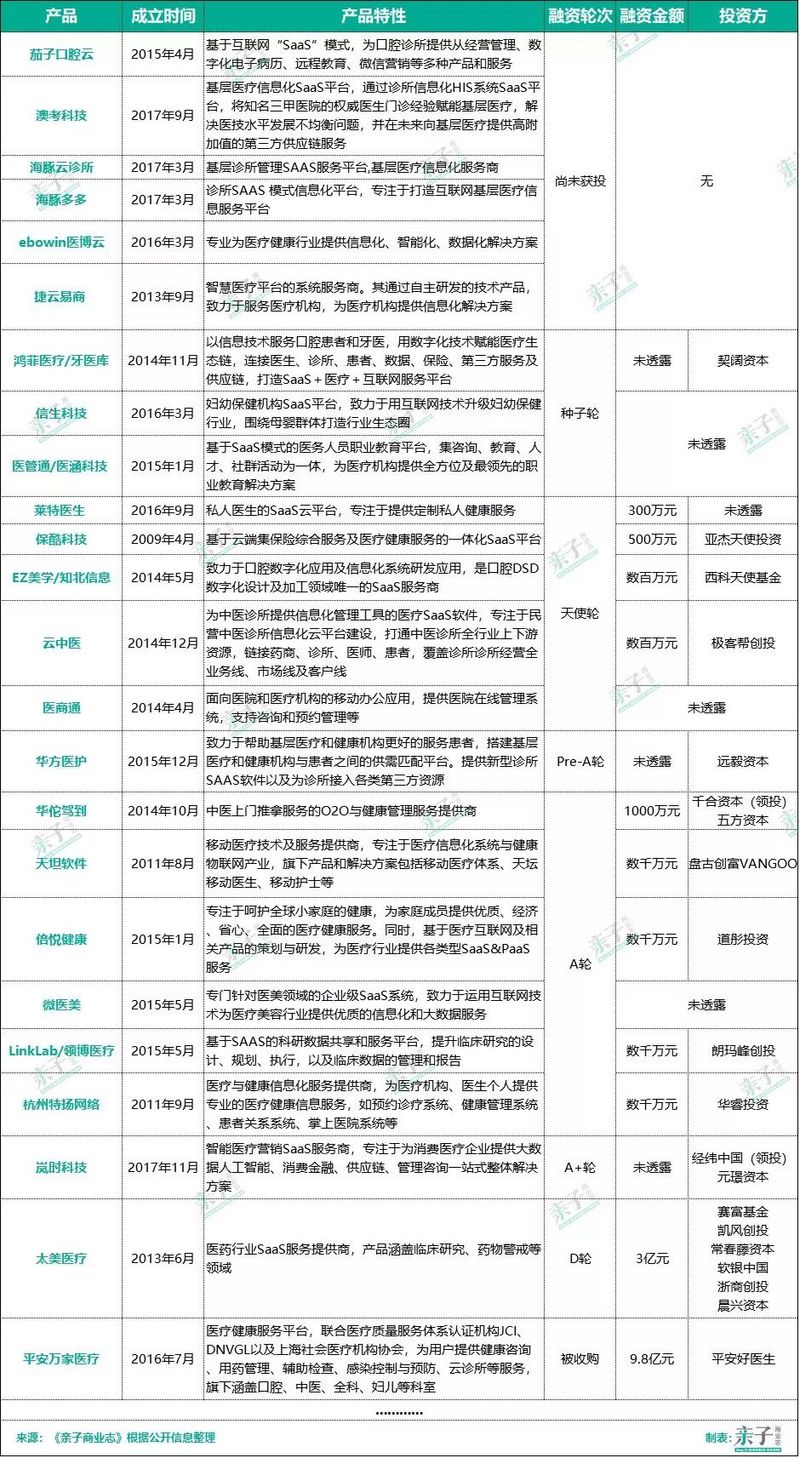
“领健”通过连接医院、诊所、医生、患者、设备、数据、保险、供应链、互联网平台和第三方服务,提供SaaS+交易服务,目前,其两款子类产品“E看牙”SaaS系统和“悦容医美云”SaaS系统分别服务于口腔诊所和医美机构。
“E看牙”已经覆盖了12000多家中高端口腔机构,包括泰康拜博口腔医疗集团,欢乐口腔医疗集团、北京瑞城口腔医院、北京华景齿科、杭州博凡口腔医院等知名连锁口腔专科机构,市场份额近20%,在中高端口腔机构中的占有率更高达60%,辐射C端人群超过5000万人。在此之外。“E看牙”已将目光伸向海外,准备进军马来西亚和新加坡等海外市场。
“悦容医美云”覆盖的医美机构已经达到了数百家,包括柏荟医疗、八大处整形西南中心、美立方、美丽田园、芙艾、星和医美、智美颜和等,并且在中国大陆市场之外,还布局了台湾市场,并即将进入香港市场。
与口腔垂直领域不同的是,医美行业在获客导流方面的难度更大,所以其对SaaS信息管理服务技术的需求更大,在依赖程度上更高,所以“悦容医美云”与“E看牙”的战略方向不同,更多将目光放在中低端市场。





盈利方面,“E看牙”收费标准在3000-5000元/年之间,“悦容医美云”年服务费在4-6万元之间。而“领健”2018年营收已突破1亿,其中“E看牙”占到了营收的70%以上。标准化专科消费医疗SaaS服务市场可谓非常广阔。
4.直面B端的ODM/OEM优化
在专科领域,除了对接C端患者服务的SaaS厂商以外,直面B端、聚焦做产品ODM/OEM优化也是许多厂商聚焦的重要方向。
同样以牙科为例,“EZ口腔云”就专注于牙齿的定制化工作。由于牙齿本身的功能属性,口腔诊疗中的三大类目:美学修复、种植牙、隐形矫治牙所需耗材都需要进行高精度定制 ,包括尺寸和色彩等。
在“EZ口腔云”产品体系中,包含了四大板块,分别是:
-
医患接诊洽谈智能软硬件:从签单流程就开始提供数字化接诊营销软硬件工具,包括接诊数据的统计分析、运营管理、智能化营销等;
-
病历影像云系统:为消费者提供门诊预约、病历信息管理及手术风险评估等服务;
-
美学影像分析设计系统:将患者影像病历植入医生诊疗手术流程,然后进行可视化处理,并通过医技对接培训固化使用习惯;
-
牙速达订单加工运营平台:将前端采集的病例数据转为数字化加工单,并与义齿加工厂合作完成医技对接,实现最终出厂前的定制化生产工序。

“EZ口腔云”的全流程运作
5.大型医院内部SaaS管理服务系统
除了服务于基层门店和移动端产品的综合SaaS以外,占据医疗行业最大出水口的大型医院,早已在医院内部搭建了数据管理、信息一体化以及其他挂号、影像等单一子系统。这类产品一般被称为“HIS”,即云医疗信息系统,而大多数情况下,HIS系统是以SaaS的服务模式运作的。
业内典型产品“安泰创新”,创新利用其自主研发的“信息异构集成平台”采用非侵入式的技术,在不更换医院现有系统的前提下高效的整合患者数据,迅速接入医联体网络,便利化医生在线进行交流会诊,构建出一种全新的医联体协作服务系统架构。

由于医生在诊断过程中,需要高度依赖原始影像数据作为其诊疗的重要支撑,这也导致医生调用医院内部的破碎化影像资源的需求非常高。但由于原始影像的数据过于庞大,在复杂的网络的环境下,很难实现在线共享和即时调阅。这也造成了医疗协作之间的低效率和高成本。
针对这一难题,影像技术起家的安泰创新耗费五年时间,研发获得拥有国家发明专利的云影像技术。该技术在普通4G网络下,打开一幅完整、无损DICOM原始影像的速度可达毫秒级。依托安泰创新在医疗数据和医学影像的深耕,其旗下产品覆盖了全国28个省直辖市,全国百强医院市场占有率高达30%,在“互联网+医院”领域成功杀出一条新赛道。
6.中医等其他特殊医疗产业SaaS管理服务系统
“番小茄”作为一家专注于小儿推拿的健康管理机构,试图通过SaaS系统让小儿推拿门店实现规模化扩张,形成连锁品牌。与其他以专注第三方中间SaaS管理服务系统业务、自身不具体涉足前端具体业务的企业相比,“番小茄”更多的是在自身业务增值时加速了SaaS业务的拓展。
具体而言,“番小茄”的SaaS服务模式包括:
-
健康数据管理系统:利用前台、客服、技师、用户等主要方向,实现业务记录、查询和追踪功能,充分整合企业信息资源;
-
在连锁门店过程中打造标准化运营模式:确立一整套的接待、服务、沟通的运营模式,同时设立标准化的人力资源匹配模块,并将用户数据进行标签化处理,从而缩短用户消费决策路径,提高单店运营效率;
-
对连锁店和盟商实行可复制和标准化的孵化模式:利用标准型门店主要是用了打造体验感、品牌力;是利用店中店(主要是高端婴儿游泳机构)则作为补充快速占领市场。
与此同时,某些和家庭关联度较为紧密的特殊性医疗行业仍然存在着SaaS进入的刚性需求,如宠物医疗版块。而随着大城市中产家庭阶层工作压力和情感需求的双重增长,宠物消费越来越成为大文娱、大情感家庭消费的一个独特而又爆发力极强的细分领域;与之配套的细分赛道——宠物医疗也开始进入市场爆发期。
根据市场估算,销售规模占比达到22%,成为仅次于宠物食品的第二大细分赛道。从服务供给端看,国内现约有1.2万家动物诊疗机构,其中约70%是规模较小的诊所。随着资本大举进入,“连锁化”成为宠物医疗行业的“显词”。这也给了SaaS服务系统进入的机遇。
成立于2015年的“小暖医生”,是国内最早一批布局宠物医院SaaS的公司,由于宠物医疗的基本盘比较固定,且细分程度非常高,总体市场估量应在600亿元左右,这也导致了小暖医生的视角必须向业外延申。就上游而言,小暖医生正在布局中心药房,已获取了5个省药品经销牌照、6家药品厂商及经销商开展独家合作、完成了50家医院试点;就下游而言,则是接入宠物保险等C端产品。目前,小暖已和中国人保合作,作为独家运营机构,为其宠物保险项目运营提供数据支持;还与众安保险等达成合作,同时,小暖医生未来还会考虑做自己的保险产品。


行业痛点
就痛点来说,目前的医疗SaaS和其面对的B端和C端市场仍然存在诸多不足。具体包括:
从私立医院角度来看,行业痛点是缺乏C端流量,广告主导的获客逻辑成本高;数据化、标准化运营水平不高;部分大型公立医院在整合内部信息资源、利用自动化管理流程优化其诊疗效率方面,存在着许多障碍,迫切需要专业SaaS厂商的入驻和解决。
从消费用户角度来看,患者其实在挑选医院时有很多选择权,但是C端信息不对称,消费者不知道怎么选医院;而且患者缺乏对私立医院的信任,需要建立信任机制。B端和C端之间的信息共融性极度缺乏。同时,对于后续的客户留存、用户反馈、产品效能追踪和迭代,都需要依托B端和C端的全面共融和优化。
垂直板块的医疗市场存在天花板,如小儿推拿、辅助生殖等版块,这些领域由于赛道垂直,关联领域较为狭窄,对后发选手极为不友好;领跑选手也面临着向业外开拓关联业务的巨大压力。整合行业的市场规模也并不大,基本盘不足以众多的创业者进入和竞争。本行业要么面临者内部的激烈淘汰,要么进行外业开拓,曲线打破行业天花板。
直面B端的产业需要高端和丰富完善的技术能力支撑,典型如义齿的生产制造。迫使赛道选手必须能够在行业积累丰富的技术资源和渠道资源,存量竞争压力打过增量竞争压力。在这种需要联动产业上下游的领域中,SaaS厂商需要拥有足够的产业资源和规模化优势,以及一定的技术能力支撑,才能够“以一己之力带动产业链SaaS化”,否则,很可能沦为产业上下游渠道中介,不可替代能力需要增强。
趋势分析
根据目前赛道发展的趋势来看,专注数据信息管理、开拓更多场景服务、依托高新科技实现流程上的机器人自动化管控,都是可以预见的未来大方向。具体而言,可以包括以下几个特点:
1. 信息数据层面化零为整,医患大数据价值空间巨大。
建立起全面的垂直数据库将是实现医疗机构SaaS管理服务搭建的重要基础,整合的信息管理将帮助未来的医疗机构推动数据线上线下无缝衔接,优化在电子处方、线上就医、在线支付等方面的功能服务,促进分级诊疗精细化,加速已有的治疗方案迭代升级,构建最准确的健康/疾病地图,真正推进现代医学和诊疗技术前行。
2. 技术落点日益丰富,服务场景多元化。
随着医疗改革的持续推进,以及患者个性化服务需求的不断滋生,医疗SaaS需要具备打通多种体验场景和平台的能力,依托多元的消费和社交场景开辟医疗服务将成为必然之势。随着智慧家庭、物联网、车联网等终端智能越来越普及,医疗SaaS的出水口仍然非常广阔。
3. 整合B端服务模块,推进一站式管理运营方案,将成为行业标准。
越来越多的基层诊所和非公医疗机构在实现产品运营以及品牌推广时,面临着各种各样的困难。这也迫切要求行业能够拿出一揽子解决方案,避免B端用户需求被分散化和破碎化。
4. 上下游打包,在产业链上实现整合将成为巨头入局的重要抓手。
目前的资本市场仍然处于观望姿态,巨头并没有大规模下场,还处于利用投资进行试水阶段。一旦行业基本框架成熟,巨头下场,那么其将会利用产业规模化和集成化优势,迅速在医疗SaaS上下游布局,同时还包括横向上的支付通道管理。对于新晋入局企业,寻求到自己合适的产业位置和用户基本盘,将成为现在就要考虑的重要问题。
5.与人工智能底层技术架构进一步紧密结合,使基层医疗水平“直线提升”。
医疗进步是一个固化内容+个性化诊疗的过程:随着技术进步,许多原本的疑难问题被固化下来,形成标准化的诊疗操作。随着人工智能技术对基层医疗进行广泛赋能,目前尤其应用在图像识别、人脸识别等场景中,个性化的诊疗能够通过深度学习固化下来,比如CT、X光的病理分析等,这种技术在SaaS通道上能实现便捷复制,只要准确率达标就可以供给基层医疗机构进行辅助诊断。
投资与未来
青籽研究院调研认为,当下主流资本对医疗SaaS赛道热度不高、以持观望态度为主。大多数企业仍然处于A轮以前,生存压力十分明显;个别跑通盈利通路的企业已受到互联网巨头(如新美大)关注。
同时,产品同质化也导致资本青睐头部玩家,竞品间零和博弈情况较为严重。
未来,专科领域和与新兴需求匹配的细分赛道有望保持“赢家通吃”态势,将成为资本倾注注意力的板块。同时,能够挖掘出更新颖SaaS管理服务模式的企业将有可能实现弯道突围。而创新SaaS管理服务模式的重要基点,归根到底仍然是技术水平与产品研发能力,而后发入局产品的门槛无疑会被逐步抬高。

看过来
“36氪创服管家”整装上线啦!实时匹配氪星超强团队,帮您找人、找钱、找方向,一揽子解决企业发展诉求。扫描下方二维码,或者微信搜索(ID: chuangfu36kr),马上咨询!

